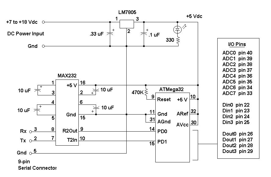
ATMega32L Interface Schematic